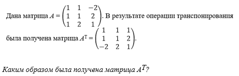
Дана матрица А = 1 была получена матрица АТ = 1 2 
 В результате операции транспонирования 
 
Другие предметы Колледж Транспонирование матриц транспонирование матрицы матрица А матрица АТ операции с матрицами линейная алгебра математика колледж
В данном вопросе речь идет о транспонировании матрицы. Давайте разберемся, что это означает и как выполняется данная операция.
Транспонирование матрицы — это операция, при которой строки матрицы становятся столбцами, а столбцы — строками. Если у вас есть матрица A, то транспонированная матрица обозначается как AT.
Рассмотрим пример, который вы привели. У вас есть матрица A, которая изначально представлена как:
Теперь, если мы транспонируем эту матрицу, то она станет:
Однако, в вашем примере, кажется, есть небольшая ошибка или недопонимание. Если изначально у нас была матрица A с элементом 1, то транспонирование этой матрицы не приведет к появлению элемента 2. Давайте рассмотрим, как должна была выглядеть матрица A изначально, чтобы после транспонирования получить AT = [1 2].
Изначальная матрица A должна была выглядеть так:
Это вектор-столбец, который после транспонирования становится вектором-строкой:
Таким образом, транспонирование матрицы A, состоящей из элементов 1 и 2 в столбце, дает нам матрицу AT = [1 2] в строке.
Если у вас есть другие вопросы или нужна дополнительная помощь, не стесняйтесь задавать их!